🇯🇵❄️ 2026 日本寒假遊學還來的及!中學生以上、兒童適合的短期課程! ❄️🇯🇵
✨ 【中學生以上寒假遊學|日語 × 文化深度體驗】
✔ 實用日語會話課+日本文化體驗
✔住宿安排(不包含在學費裡)
✔ 適合:上班族、中學生、大學生、準備長期赴日者
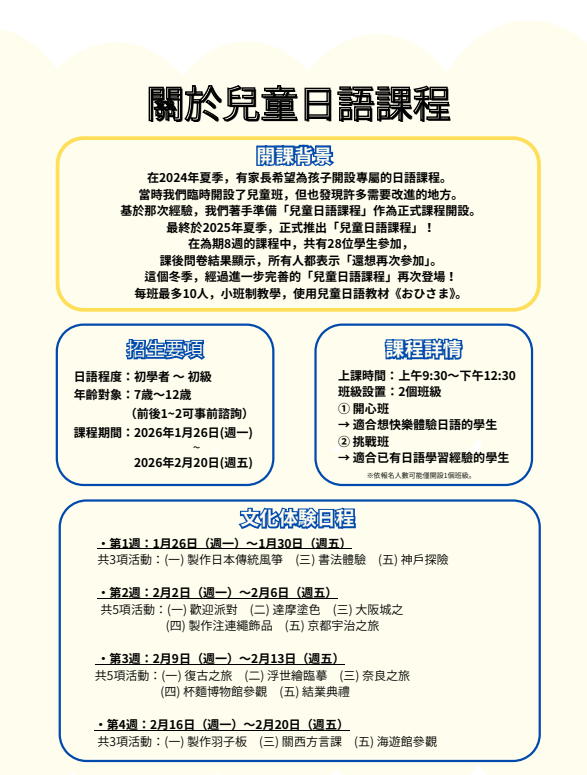
☃️ 【兒童(7~12歲)寒假遊學|日語 × 冬季冒險營】
✔ 實用日語會話課+日本文化體驗
✔住宿安排(不包含在學費裡)
✔ 適合:希望在寒假期間體驗日本生活+學習日語
💡 不論是:
💯 想提升日語能力
💯想給孩子一個不一樣的寒假
💯想來一趟「有意義」的日本旅行
若您對此課程有興趣,歡迎跟我們預約諮詢🙂↕️
學校簡章:
兒童(7~12歲)課程(大阪校):https://reurl.cc/eVbGRQ
*期間C已額滿
中學生以上課程(福岡校):https://reurl.cc/EbNg30
▌線上及時諮詢不中斷 ▌
日本村LINE官方帳號:
https://lin.ee/qNfXE0B
電話預約及諮詢:
TEL:02-8772-7977
日本村官網:
https://news.nihonmura.tw/


